内页banner

关于我们

当前位置:首页 > 产品中心 > 三晶电气/SAJ

联系我们Contact Us

南通博爵电气自动化系统有限公司

地址:江苏省南通市崇川区城港路116号兴亿达大厦706室
业务经理:汤经理
手机:15358771150 (微信)
电话:0513-85558330
传真:0513-879077211
E-mail:ntbj@ntbjdq.cn

水泵变频器PDH30

  • 所属分类:三晶电气/SAJ
  • 二维码:
  • 发布时间:2023/2/10 15:26:46
  • 产品概述
  • 产品选型
  • 产品尺寸
  • 资质证书
  • 文档下载

PDH30系列

商用建筑恒压供水专用变频器

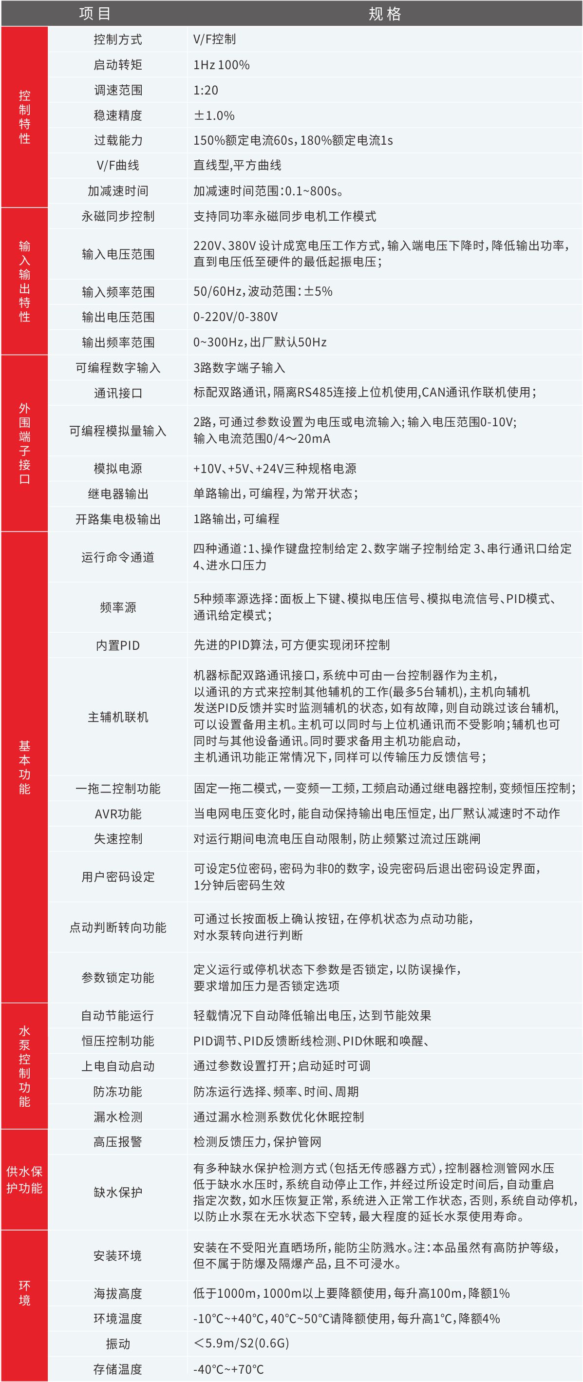
PDH30系列智能水泵变频器,定位为背负式安装的高端性能产品;产品机身防护等级为IP54,适用于多种复杂场合,产品采用最新TI系列主控芯片,集成永磁同步和异步控制一体,优化控制算法,有更好的输出算法。标配双路通讯、多联机、恒压供水与调频双模式等。

·  三相380V:0.75-18.5kW